Computer-Aided Governance — A Revolution in Automated Decision-Support Systems

The Future of Data-Driven DAO Governance
Co-authored by Michael Zargham & Jeff Emmett.
There is massive potential in the use of computer-aided design tools in building cryptoeconomic networks. Using cadCAD to simulate, test and validate our design decisions before launching code introduces a critical engineering iteration loop that is lacking in the blockchain space today.
This evolution towards the adoption of a standard token engineering practice is a sign of a maturing industry, and will no doubt lead to higher interoperability of open source components and better results in the long term viability of the public infrastructure protocols being built. But the value of these computer-aided design tools has a longer tail than might be easily recognized at this stage.

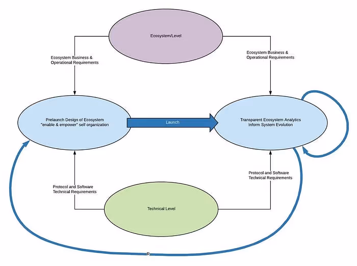
When we have simulated economic environments (i.e. cadCAD) with analytic feedback loops closing the circle on outcomes achieved (i.e. the Commons Analytics Dashboard, a planned component of the Commons Stack), we are setting ourselves up for algorithmic decision making on another level entirely — something we are calling Computer-Aided Governance (CAG).
What is Computer-Aided Governance?
An easy way to define CAG is to distinguish it from what it is not. CAG is not governance by computers. It is very important to us that humans stay in charge — we just also want them to be well-informed!
Computer-Aided Governance is a decision-support process that leverages blockchain technology and cadCAD to simulate the potential results of governance policies, leading to better informed decision making.
The Commons Stack proposes to improve our current governance systems by creating tools to model and test policy outcomes, so that participants have better information and make the best possible decisions. Just like CAD revolutionized pre-digital drafting processes (and in the process gave us safer cars, roads, buildings and widgets), cadCAD + CAG have the potential to fundamentally optimize governance processes. CAG doesn’t undermine human agency; it just gives governance actors a clearer picture of what it is they are doing — and planning to do.

Governance Problems
In our real-world governance systems today, we often lack complex system understanding. A policy we enact may intuitively seem like the correct solution to a given problem, but often only ends up only expending resources non-optimally, instead of shifting the dominant system incentive towards a true win-win.
For example, a government crackdown on imported drugs may be well-intentioned, but often ends up leading to a decreased local drug supply, leading to an increased price, leading to higher resources and incentive for criminals to import more drugs. In this scenario, both the government and the mafia expend resources to sit at a stalemate that would be far less costly if they both stopped trying to force the system equilibrium in their favor. A more effective solution would be to address the incentive design and leverage points of the system itself , a la Donella Meadows — the realization of which could be proposed by data-driven Computer-Aided Governance processes.
We face many unintended consequences from various system archetypes — a risk we take when we fail to recognize the non-linear impacts of complex systems.
Testing Blockchain Governance
We are offered a unique opportunity by the rich temporal data flows that blockchains can provide, which are a kind of “big data” for an algorithmic economy. By algorithmic economy, we are referring to a computer coded economy like Bitcoin where you are only allowed to perform certain actions — in Bitcoin’s case, those actions are simply ‘buy’ or ‘sell’. This ‘economic big data’ is much easier to parse and analyze than our physical economies today, which are ridden with black markets and all sorts of rule-bending that our current economic system cannot prevent. Despite all this blurring of the rules, large scale physical economies are still managed according to the principles of a field called Market Design. A conceptual level above mechanism design, market design was pioneered by Alvin Roth and combines aspects of computer science, mechanism design, operations research and economics to ‘steer’ systems that cannot be totally controlled, but rather guided and maintained according to metrics encoding desirable or healthy system states, even as they evolve over time.
While Crypto-Market Design may be challenging, we can expect it to be in the same difficulty class as Market Design. In some cases, it might actually be easier.

Market Normativity
In an algorithmically defined economy, we are not telling people what they “have to” do, but we do have a strong leverage point in defining what they “can do” and “what will happen if they do”.
Due to these imposed system restrictions, we can use machine learning and AI models to estimate agent behavior, aggregate economic data and extract very useful system behavior data from rigorous analytics which are aware of these feedback mechanisms and the associated system dynamics. From this data, Computer-Aided Governance could suggest effective policy leverage points that may otherwise have been non-intuitive to decision makers, or identify risks that a proposal has undesirable, unintended consequences.

All Too Human
Humans are currently the captains of this complex system we call our society, and we are proving that we are quite inept at intuitively anticipating the non-linear effects that our policy actions can have on actual outcomes. With CAG, perhaps we can make this easier on ourselves.
Let’s draw an analogy to the pilot of an airplane. The airplane is encountering wind patterns and complex dynamics (much like our societies), and the pilot does not have the capability to account for every force acting on her airplane (much like our governing decision makers). Luckily, the pilot doesn’t have to decide which flap and stabilizer to move to which degree for every turn — she just feeds human-understandable input into her yoke (e.g. the plane needs to go down, so push forward on the yoke.) The automation built into the mechanical engineering design of the airplane then converts that simple human decision into a series of complex interactions that result in the flaps and stabilizers moving to the correct angles to facilitate that decision.

Now taking that analogy out another step further, let’s examine the decision-making systems available to an air traffic controller. They use cutting edge analytics built on Operations Research, which includes massive amounts of simulation and data science to guide tens of thousands of airplanes around the globe at any given moment. Then, even above that system, there are regulatory bodies that manage the standard for the systems and procedures of air traffic control. In the US that body is the FAA, which must interface with other regulatory bodies in legal jurisdictions all over the world! These regulatory bodies already use data-driven complex system models to make informed decisions for the safety and well being of the public — let’s extend that to other areas of governance where it is sorely needed.
With Computer-Aided Governance, we are exploring systems of estimated dynamic behavioral feedback and simulation that could massively improve our decision making abilities as stewards of our complex social systems. Imagine if we could test out suggested policy recommendations and see simulations and estimations of the effects of those policies carried out. Imagine if the system could recommend policy changes that would most likely result in the actual outcomes we want to see!* We could be more like the air traffic controller in the analogy above, using a human-understandable data-driven decision-support interface, aided by multiple layers of automation from cryptographic protocols to artificial intelligence, in order to effectively achieve our common goals.

A New Age for Democracy
In any well-operated democratic** governance system, a population needs to be informed enough about the past and present state of the system in order to make good decisions about the future. A democratic breakdown can occur when people are misled about the facts, or when short term desirable outcomes have unintended long-term consequences (i.e. when local and global maxima are not aligned — the tragedy of the commons strikes again!) Communities these days rely on influence and messaging from peers and other groups, which can be easily skewed to suit alternative agendas. Although we cannot mitigate this skewed influence entirely, we want to reduce the leverage that such tactics have on our decision-making systems.
With Computer-Aided Governance tools that can capture the complexity of system dynamics and represent them in a human-understandable analytics dashboard, users can experience higher agency in understanding the potential impacts of policy without expending as much attention as they would need to today. By prioritizing user experience (UX) when building this community empowering decision-support software, we enable users to easily and accurately inform themselves and thus become better participants of democracy. We foresee a future where this technology will make it harder for adversarial actors to mislead the populace through alternative tactics, a future where we won’t have to fall prey to our preconceived biases and the tragedy of the commons. Through data, we can create more robust democracies. But we need your help.
Stay Tuned
The purpose of this article is to open up this space for discussion and further exploration — by no means is the path to this style of governance clear and determined. We are excited to continue our research and exploration into these new socio-technical systems we are building, and continue opening channels of communication between the varying disciplines that intersect over this critical topic.
Read more about CAG in our follow-up articles, Mapping the Computer-Aided Governance Process and Steering Cybernetic Organizations Using the CAG MAP.
Join Us
- Read more about what the Commons Stack is building
- Follow the Commons Stack on Twitter
The Commons Stack movement originated in scientific research by Dr. Michael Zargham and BlockScience R&D. BlockScience is committed to supporting the Commons Stack team with scientific guidance and hands-on design support. The open-sourcing of BlockScience’s cadCAD library is an important milestone in the Commons Stack roadmap.
Footnotes:
* We cannot only talk about the opportunities or upsides associated with this kind of algorithmic steering, we must also address the perils. In order to dive into this further, the authors recommend reading about Second Order Cybernetics which focuses on the manner in which the systems that we use to steer our systems, are in fact part of those very systems. Additionally, the growing literature on algorithmic fairness (aka AI ethics) which addresses the fact that systemic objective setting is subjective, data driven steering systems can perpetuate past institutional biases and nudging systems can create unforeseen and unintended consequences. This will require our constant diligence, now and into the future.
**Generalizing beyond ‘state’ to ‘open organization’, we define democratic governance as any governance process where all members of the governed population have a means of exerting control over the rules of that organization via the governance process. There are many more questions which arise regarding the precise means of governance as this definition is intentionally broad. It would include one person one vote systems, but it would also include tokenized voting systems and novel vote counting rules, including but not limited to quadratic voting and conviction voting.
About BlockScience
BlockScience® is a complex systems engineering, R&D, and analytics firm. Our goal is to combine academic-grade research with advanced mathematical and computational engineering to design safe and resilient socio-technical systems. We provide engineering, design, and analytics services to a wide range of clients, including for-profit, non-profit, academic, and government organizations, and contribute to open-source research and software development.